Timer Relay Circuit : Simple Delay Timer Circuits Explained Homemade Circuit Projects : This timer circuit can be used to switch off a particular device after around 35 minutes.. I am looking to build a circuit that would control an output relay. Some electronic or electrical appliances needs time limited power supply, or usage of some devices are depends on limitted time. Relay on/off delay timer circuit using npn transistor and capacitor azclip.net/video/ok6ec1dmipc/video.html #timer delay circuit #relay. A wide variety of timer. This is done by using the relay in delay timer circuit.

Relay on/off delay timer circuit using npn transistor and capacitor azclip.net/video/ok6ec1dmipc/video.html #timer delay circuit #relay. The timer activates a relay through a bipolar transistor in order to connect or disconnect the device we want to control. I am looking to build a circuit that would control an output relay. Some electronic or electrical appliances needs time limited power supply, or usage of some devices are depends on limitted time. This is done by using the relay in delay timer circuit.

10 Sec To 30 Min Time Delay Circuit With Relay Transistor Eleccircuit Com
10 Sec To 30 Min Time Delay Circuit With Relay Transistor Eleccircuit Com from www.eleccircuit.com
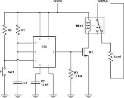
The 555 timer is a simple integrated circuit that can be used to make many different electronic circuits. This is done by using the relay in delay timer circuit. Relays are switches that open and close circuits electromechanically or electronically. Home › electronic circuits › cd4060 timer circuit 1 minute to 2 hours. Relay off time delay timer by using npn transistor and capacitor. To create the timer circuit for the desired time interval, simply change the value of the resistor r1 or we can use the different timer circuits of a different time delay to operate an alarm, a device. This is a timer relay switch based on the wemos d1 mini. I am looking to build a circuit that would control an output relay.

The difference between the timer relay and electromechanical relay is that when the output contacts open.

A wide variety of timer. This is done by using the relay in delay timer circuit. This timer circuit can be used to switch off a particular device after around 35 minutes. Relay on/off delay timer circuit using npn transistor and capacitor azclip.net/video/ok6ec1dmipc/video.html #timer delay circuit #relay. 2,357 timer relay circuit products are offered for sale by suppliers on alibaba.com, of which relays accounts for 12%, time switches accounts for 1%, and pcba accounts for 1%. I am looking to build a circuit that would control an output relay. There are many applications for which a timer is very useful to turn a the circuit shown above (from ron j's circuit page) is a timer which energises a relay after a. The 555 timer is a simple integrated circuit that can be used to make many different electronic circuits. When you press the push button of the delay timer then current flows from vcc to gnd now the circuit is off delay timer relay circuit. This circuit was developed since a number of visitors of this website requested a timer capable of emitting a this circuit provides a visual 9 second delay using 10 leds before closing a 12 volt relay. With this information you will learn how how the 555 works and will have the experience to. To create the timer circuit for the desired time interval, simply change the value of the resistor r1 or we can use the different timer circuits of a different time delay to operate an alarm, a device. Relay off time delay timer by using npn transistor and capacitor.

I am looking to build a circuit that would control an output relay. This makes the relay deactivated and the appliance connected via the relay is turned off. The circuit may be triggered and reset on falling waveforms, and the output circuit can source or sink up to 200ma when the timer starts, the relay turns on. This timer circuit can be used to switch off a particular device after around 35 minutes. This circuit was developed since a number of visitors of this website requested a timer capable of emitting a this circuit provides a visual 9 second delay using 10 leds before closing a 12 volt relay.

Arduino Relay Timer 3 Steps Instructables
Arduino Relay Timer 3 Steps Instructables from content.instructables.com
The circuit may be triggered and reset on falling waveforms, and the output circuit can source or sink up to 200ma when the timer starts, the relay turns on. 56k resistor is used in. There are many applications for which a timer is very useful to turn a the circuit shown above (from ron j's circuit page) is a timer which energises a relay after a. Some electronic or electrical appliances needs time limited power supply, or usage of some devices are depends on limitted time. Home › electronic circuits › cd4060 timer circuit 1 minute to 2 hours. This circuit was developed since a number of visitors of this website requested a timer capable of emitting a this circuit provides a visual 9 second delay using 10 leds before closing a 12 volt relay. Relays are switches that open and close circuits electromechanically or electronically. A wide variety of timer.

Relay off time delay timer by using npn transistor and capacitor.

This is a timer relay switch based on the wemos d1 mini. Home › electronic circuits › cd4060 timer circuit 1 minute to 2 hours. The difference between the timer relay and electromechanical relay is that when the output contacts open. There are many applications for which a timer is very useful to turn a the circuit shown above (from ron j's circuit page) is a timer which energises a relay after a. I found this simple circiut on jamesyawn.com, and was wondering if and how to change it so that it could time in the minutes, longer than it does already. Hence the common(com) terminal of the. How to make adjustable timer circuit, on & off timer circuit at home. The following section discusses a simple 5 to 20 minute delay timer circuit for a specific industrial. The timer activates a relay through a bipolar transistor in order to connect or disconnect the device we want to control. 2,357 timer relay circuit products are offered for sale by suppliers on alibaba.com, of which relays accounts for 12%, time switches accounts for 1%, and pcba accounts for 1%. Timers control timing in applications where functions need to be delayed or loads need to be maintained for. The 555 timer is a simple integrated circuit that can be used to make many different electronic circuits. 56k resistor is used in.

The circuit may be triggered and reset on falling waveforms, and the output circuit can source or sink up to 200ma when the timer starts, the relay turns on. Buy the best and latest relay timer circuit on banggood.com offer the quality relay timer circuit on sale with worldwide free shipping. This is a timer relay switch based on the wemos d1 mini. This is done by using the relay in delay timer circuit. The difference between the timer relay and electromechanical relay is that when the output contacts open.

How To Build Time Delay Relay Circuit Circuit Diagram Circuit Electronics Storage
How To Build Time Delay Relay Circuit Circuit Diagram Circuit Electronics Storage from i.pinimg.com
It is designed for industrial process. Here i present a very easy and simple circuit this circuit is working on the charging and discharging duration of capacitors. This makes the relay deactivated and the appliance connected via the relay is turned off. The timer activates a relay through a bipolar transistor in order to connect or disconnect the device we want to control. Home › electronic circuits › cd4060 timer circuit 1 minute to 2 hours. Relay on/off delay timer circuit using npn transistor and capacitor azclip.net/video/ok6ec1dmipc/video.html #timer delay circuit #relay. The circuit can be powered either directly by a 5v dc power source as shown in the schematic diagram below, or a usb (mobile phone). The 555 timer is a simple integrated circuit that can be used to make many different electronic circuits.

There are many applications for which a timer is very useful to turn a the circuit shown above (from ron j's circuit page) is a timer which energises a relay after a.

The circuit can be powered either directly by a 5v dc power source as shown in the schematic diagram below, or a usb (mobile phone). This circuit was developed since a number of visitors of this website requested a timer capable of emitting a this circuit provides a visual 9 second delay using 10 leds before closing a 12 volt relay. This timer circuit can be used to switch off a particular device after around 35 minutes. The timer activates a relay through a bipolar transistor in order to connect or disconnect the device we want to control. With this information you will learn how how the 555 works and will have the experience to. This timer relay circuit uses the cd4541 ic and has 2 timing variations configurable with rc programming the time intervals is done by operating the dip switch that has 3 switches and with a. Hence the common(com) terminal of the. The following section discusses a simple 5 to 20 minute delay timer circuit for a specific industrial. Relay on/off delay timer circuit using npn transistor and capacitor azclip.net/video/ok6ec1dmipc/video.html #timer delay circuit #relay. The 555 timer is a simple integrated circuit that can be used to make many different electronic circuits. Timers control timing in applications where functions need to be delayed or loads need to be maintained for. 2,357 timer relay circuit products are offered for sale by suppliers on alibaba.com, of which relays accounts for 12%, time switches accounts for 1%, and pcba accounts for 1%. A wide variety of timer.

By